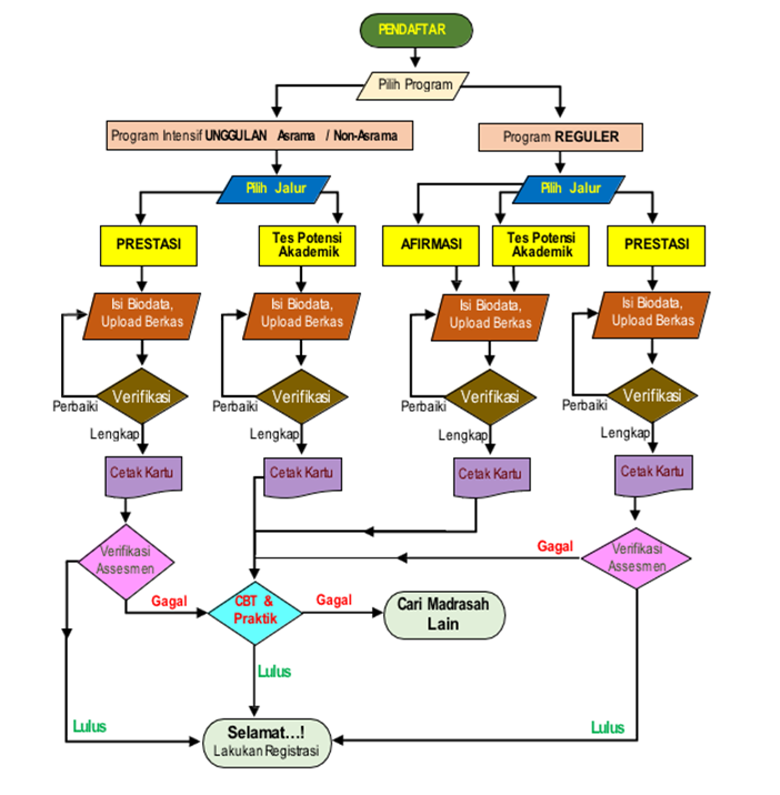
Alur Pendaftaran Penerimaan Murid Baru Madrasah (PMBM) MAN 1 Bandar Lampung disusun sebagai panduan bagi calon murid dan orang tua dalam mengikuti setiap tahapan seleksi. Melalui alur ini, pendaftar diharapkan dapat memahami proses pendaftaran mulai dari persiapan berkas, pendaftaran, seleksi, hingga pengumuman hasil secara sistematis, tertib, dan transparan sesuai ketentuan yang berlaku.
